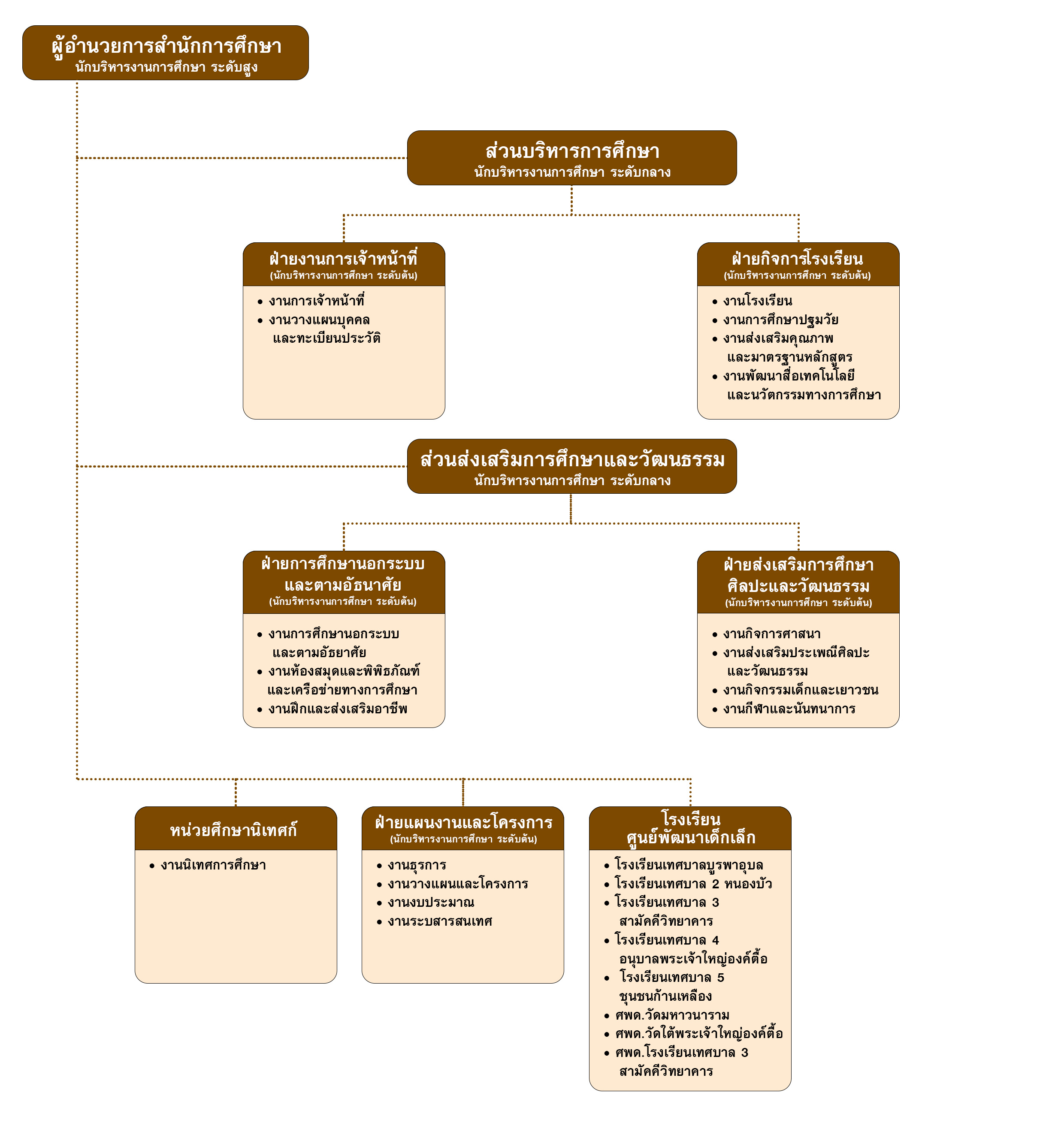
สำนักการศึกษา (08) มีหน้าที่รับผิดชอบเกี่ยวกับ งานบริหารการศึกษา งานพัฒนาการศึกษา ทั้งการศึกษาในระบบการศึกษา การศึกษานอกระบบการศึกษา และการศึกษาตามอัธยาศัย เช่น การจัดการศึกษาปฐมวัย อนุบาลศึกษา ประถมศึกษา มัธยมศึกษาและอาชีวศึกษา งานบริหารวิชาการด้านการศึกษา งานโรงเรียน งานกิจการนักเรียน งานการศึกษาปฐมวัย งานขยายโอกาสทางการศึกษา งานฝึกและส่งเสริมอาชีพ งานห้องสมุด งานพิพิธภัณฑ์ งานเครือข่ายทางการศึกษา งานศึกษานิเทศก์ งานส่งเสริมคุณภาพและมาตรฐานหลักสูตร งานพัฒนาสื่อเทคโนโลยีและนวัตกรรมทางการศึกษา งานการศาสนา งานบำรุงศิลปะ จารีตประเพณีภูมิปัญญาท้องถิ่น และวัฒนธรรมอันดีของท้องถิ่น งานการกีฬาและนันทนาการ งานกิจกรรมเด็กเยาวชน และการศึกษานอกโรงเรียน งานศูนย์พัฒนาเด็กเล็ก งานส่งเสริมสวัสดิการสวัสดิภาพและกองทุนเพื่อการศึกษา งานบริหารงานบุคคลของพนักงานครู บุคลากรทางการศึกษา ลูกจ้าง และพนักงานจ้างสังกัดสถานศึกษาและศูนย์พัฒนาเด็กเล็ก กรณียังไม่จัดตั้งกองการเจ้าหน้าที่ งานบริการข้อมูล สถิติ ช่วยเหลือให้คำแนะนำทางวิชาการ งานอื่นๆ ที่เกี่ยวข้องและที่ได้รับมอบหมาย โดยมีผู้อำนวยการสำนักการศึกษา ระดับสูง เป็นผู้บังคับบัญชาและแบ่งหน่วยงานภายในส่วนราชการออกเป็น 2 ส่วน 5 ฝ่าย 1 หน่วยและ 18 งาน โรงเรียนเทศบาล 5 แห่ง และศูนย์พัฒนาเด็กเล็ก 3 ศูนย์ ดังนี้
1. ฝ่ายแผนงานและโครงการ
- งานธุรการ
- งานแผนและโครงการ
- งานงบประมาณ
- งานระบบสารสนเทศ
มีหน้าที่ความรับผิดชอบเกี่ยวกับงานด้านสารบรรณและธุรการทั่วไปของสำนักงาน ช่วยอำนวยการและเลขานุการการประชาสัมพันธ์ข่าวสาร กิจกรรม ด้านการศึกษาของเทศบาลนครอุบลราชธานี และปฏิบัติหน้าที่อื่นที่เกี่ยวข้อง งานรวบรวมรายละเอียดเกี่ยวกับแผนงานและโครงการของหน่วยงานสถานศึกษา เพื่อจัดทำร่างแผนพัฒนาการศึกษาของเทศบาล วิเคราะห์ และพัฒนานโยบายทางการศึกษา จัดทำแผนยุทธศาสตร์การศึกษาเทศบาล จัดทำแผนพัฒนาการศึกษาเทศบาล จัดทำแผนดำเนินงาน ด้านการศึกษาประจำปี ให้คำปรึกษา แนะนำการจัดทำแผนพัฒนาการศึกษา ให้แก่หน่วยงาน สถานศึกษา วางแผน ดำเนินการ ติดตามผลและรายงานผลการดำเนินงานตามนโยบาย และแผนการปรับปรุงแผนและเพิ่มเติมแผนประจำปีศึกษาวิเคราะห์ พัฒนาระบบการสำรวจ การจัดเก็บข้อมูลสารสนเทศ เพื่อใช้ในการบริหารและกำหนดนโยบายการบริหารงานของสำนักการศึกษา ศึกษาวิเคราะห์ ออกแบบสำรวจ แบบรายงานข้อมูล เพื่อประมวลผลและจัดเก็บข้อมูล สารสนเทศให้ทันสมัยอยู่เสมอ รวมทั้งรักษาความปลอดภัยของข้อมูล งานด้านการคลัง ตรวจสอบฎีกาทุกหมวดรายจ่ายของเงินอุดหนุนรัฐบาล เงินเทศบาลนครอุบลราชธานี เงินงบประมาณของโรงเรียนและสำนักการศึกษา ควบคุมการเบิกจ่าย เงินประเภทต่าง ๆ ด้านงบประมาณของเทศบาลนครอุบลราชธานี การดำเนินงานด้านบำเหน็จข้าราชการครูเทศบาลนครอุบลราชธานี ข้าราชการและลูกจ้างของสำนักการศึกษา ร่างคำของบประมาณรายปี ประสานงานด้านเงินอุดหนุนรัฐบาลและกรมบัญชีกลาง รวมทั้งหน่วยงานอื่น ๆ ที่เกี่ยวข้อง ตลอดจนการจัดทำพัสดุ วัสดุ ครุภัณฑ์ต่าง ๆ ให้โรงเรียนในสังกัดของเทศบาลนครอุบลราชธานี และปฏิบัติหน้าที่อื่นที่เกี่ยวข้อง
2. ส่วนบริหารการศึกษา
2.1 ฝ่ายการเจ้าหน้าที่
1. งานการเจ้าหน้าที่
2. งานวางแผนบุคคลและทะเบียนประวัติ
มีหน้าที่ความรับผิดชอบเกี่ยวกับงานบริหารงานบุคคลของพนักงานครูและบุคลากรทางการศึกษาในสังกัดสำนักการศึกษาในเรื่องการบรรจุ แต่งตั้ง โอนย้าย เปลี่ยนสายงาน เลื่อนตำแหน่งและระดับเงินเดือน การวางแผนกำลังคน การจัดทำแผนอัตรากำลังการกำหนดกรอบอัตรากำลัง การประเมินผลงานเพื่อเลื่อนวิทยฐานะ การสอบแข่งขัน การสอบคัดเลือก รวมทั้งการดำเนินการทางวินัย ร้องเรียนและร้องทุกข์ งานพิจารณาเลื่อนเงินเดือนข้าราชการ พนักงาน ลูกจ้าง งานขอพระราชทานเครื่องราชอิสริยาภรณ์และเหรียญจักรพรรดิมาลา และผู้ทำคุณประโยชน์ งานวางแผนบุคคลและทะเบียนประวัติ การวางแผนบุคลากรทางการศึกษา การกำหนดตำแหน่งพนักงานครูและบุคลากรทางการศึกษา ลูกจ้างประจำและพนักงานจ้าง การประเมินผลการปฏิบัติงานประจำปี การพัฒนาบุคลากร การลาศึกษาต่อ การฝึกอบรมสัมมนา การศึกษาดูงานและทัศนศึกษา การจัดทำทะเบียนประวัติ การลาออกจากราชการ
2.2 ฝ่ายกิจการโรงเรียน
1. งานโรงเรียน
2. งานการศึกษาปฐมวัย
3.งานส่งเสริมคุณภาพและมาตรฐานหลักสูตร
4. งานพัฒนาสื่อเทคโนโลยีและนวัตกรรมทางการศึกษา
มีหน้าที่ความรับผิดชอบเกี่ยวกับการควบคุม ดูแลประสานนโยบายส่งเสริมพัฒนาและเผยแพร่ การจัดการศึกษาระดับก่อนประถมศึกษา มัธยมศึกษา และการศึกษาพิเศษการจัดสรรงบประมาณ และวัสดุ เกี่ยวกับการเรียนการสอนให้กับโรงเรียนในสังกัดของเทศบาลนครอุบลราชธานี การจัดตั้งบริการดูแลบำรุงรักษา จัดทำประวัติ ตรวจเยี่ยมและเลิกล้มโรงเรียน เพื่อสร้าง หรือขยายโรงเรียนในสังกัดเทศบาลนครอุบลราชธานี งานด้านลูกเสือ เนตรนารี ยุวกาชาด และผู้บำเพ็ญประโยชน์ และปฏิบัติหน้าที่อื่นที่เกี่ยวข้อง
3. ส่วนส่งเสริมการศึกษา ศาสนา และวัฒนธรรม
3.1 ฝ่ายการศึกษานอกระบบและตามอัธยาศัย
1. งานการศึกษานอกระบบและตามอัธยาศัย
2. งานห้องสมุด พิพิธภัณฑ์ และเครือข่ายทางการศึกษา
3. งานฝึกและส่งเสริมอาชีพ
มีหน้าที่ความรับผิดชอบเกี่ยวกับงานการศึกษานอกระบบและตามอัธยาศัย งานห้องสมุด พิพิธภัณฑ์และเครือข่ายทางการศึกษา งานฝึกและส่งเสริมอาชีพ งานกิจกรรมเด็กและเยาวชน งานสงเคราะห์ผู้ด้อยโอกาสทางการศึกษา สำรวจรวบรวมข้อมูลสถิติเกี่ยวกับเด็กและเยาวชน พัฒนาเยาวชนให้เป็นไป ตามแผนพัฒนาเด็กและเยาวชนแห่งชาติ ควบคุมตรวจสอบ นิเทศ ติดตามผล วัดผลประเมินผลกิจกรรมเยาวชน งานชุมชนต่าง ๆ การอยู่ค่ายพักแรม ค่ายอาสาพัฒนาฯลฯ สำรวจติดตามและพัฒนาเด็กเร่ร่อน เพื่อเพิ่มศักยภาพเด็กและเยาวชน เพื่อใช้เวลาว่างให้เกิดประโยชน์ ติดต่อประสานกับสถานศึกษาหรือ หน่วยงานอื่น ๆ ที่เกี่ยวข้อง งานโรงเรียน งานการศึกษาปฐมวัยและปฏิบัติงานอื่นตามที่ได้รับมอบหมาย
3.2 ฝ่ายส่งเสริมศาสนา ศิลปะและวัฒนธรรม
1. งานกิจการศาสนา
2. งานส่งเสริมประเพณี ศิลปะและวัฒนธรรม
3. งานกิจกรรมเด็กและเยาวชน
4. งานกีฬาและนันทนาการ
มีหน้าที่ความรับผิดชอบงานกิจการศาสนา กำหนดแผนนโยบายในการปฏิบัติงานเกี่ยวกับกิจกรรมส่งเสริมทางศาสนา สำรวจรวบรวมข้อมูลและจัดทำประวัติเกี่ยวกับกิจการศาสนา ดำเนินการจัดกิจกรรมส่งเสริมทางด้านศาสนาและส่งเสริมด้านคุณธรรมจริยธรรม ดำเนินการประชาสัมพันธ์และเผยแพร่งานด้านกิจการศาสนา การส่งเสริมคุณธรรมจริยธรรมจัดตั้งเครือข่าย มูลนิธิเกี่ยวกับกิจการทางศาสนา พร้อมให้การช่วยสนับสนุนส่งเสริมทางด้านต่าง ๆ กำหนดแผนนโยบายในการปฏิบัติงานเกี่ยวกับกิจกรรมด้านงานส่งเสริมวัฒนธรรม ประเพณีท้องถิ่นงานศิลปหัตถกรรมท้องถิ่น และงานอนุรักษ์วัฒนธรรมภูมิปัญญาท้องถิ่น สำรวจ รวบรวมจัดทำข้อมูลในด้านประเพณีท้องถิ่น ศิลปวัฒนธรรมและภูมิปัญญาท้องถิ่น ดำเนินการจัดกิจกรรมส่งเสริม สืบสานศิลปวัฒนธรรมและภูมิปัญญาท้องถิ่น ดำเนินการประชาสัมพันธ์และเผยแพร่งานด้านส่งเสริมศิลปวัฒนธรรมและประเพณีท้องถิ่นจัดตั้งเครือข่าย ชมรม องค์กรด้านการอนุรักษ์ศิลปวัฒนธรรม ประเพณีท้องถิ่น พร้อมให้การสนับสนุนส่งเสริมในด้านต่าง ๆ งานอื่นที่เกี่ยวข้องหรือตามที่ได้รับ
4. หน่วยศึกษานิเทศก์
งานนิเทศการศึกษา
มีหน้าที่รับผิดชอบเกี่ยวกับการดำเนินการด้านวางแผนและพัฒนาการจัดระบบการนิเทศ รวมทั้งเพื่อการส่งเสริมการพัฒนาด้านการบริหารในสถานศึกษา ให้มีคุณภาพ การจัดกิจกรรมการเรียนการสอนตามหลักสูตรอนุบาล ประถมศึกษา และมัธยมศึกษาให้มีคุณภาพ ตลอดจนปฏิบัติงานสนองตอบนโยบายด้านการศึกษาของเทศบาลนครอุบลราชธานี และปฏิบัติหน้าที่อื่นที่เกี่ยวข้อง
5. โรงเรียนสังกัดเทศบาลนครอุบลราชธานี
1. โรงเรียนเทศบาลบูรพาอุบล
2. โรงเรียนเทศบาล 2 หนองบัว
3. โรงเรียนเทศบาล 3 สามัคคีวิทยาคาร
4. โรงเรียนเทศบาล 4 อนุบาลพระเจ้าใหญ่องค์ตื้อ
5. โรงเรียนเทศบาล 5 ชุมชนก้านเหลือง
6. ศูนย์พัฒนาเด็กเล็กสังกัดเทศบาลนครอุบลราชธานี
1. ศูนย์พัฒนาเด็กเล็กวัดมหาวนาราม
2.ศูนย์พัฒนาเด็กเล็กใต้พระเจ้าใหญ่องค์ตื้อ
3. ศูนย์พัฒนาเด็กเล็กโรงเรียนเทศบาล 3 สามัคคีวิทยาคาร
เพื่อให้การจัดการศึกษาครอบคลุมทุกด้านสำนักการศึกษาเทศบาลนครอุบลราชธานีซึ่งปัจจุบันมีภารกิจที่เพิ่มมากขึ้นทั้งด้านมาตรฐานการจัดการศึกษาตามนโยบายของรัฐบาลโครงการและภารกิจถ่ายโอนซึ่งบุคลากรที่ปฏิบัติงานมีไม่เพียงพอ เพื่อให้งานบรรลุตามวัตถุประสงค์จำเป็นต้องมีบุคลากรพร้อมในการปฏิบัติงานและรองรับปริมาณงานที่เพิ่มมากขึ้น

